就在明天!
2022年普通高考音乐类专业省统考
即将在浙江音乐学院开考
考试安排、具体要求
赶紧熟悉一下!
日程安排:
音乐类专业省统考于2021年12月15日开始,考生具体考试时间以准考证上的时间为准。考试地点在浙江音乐学院(杭州市西湖区转塘街道浙音路1号)。
考前一天,考生可到考点了解考试编组、考场分布、考生守则、考试违规处理办法和有关注意事项,熟悉考点环境。
考试要求:
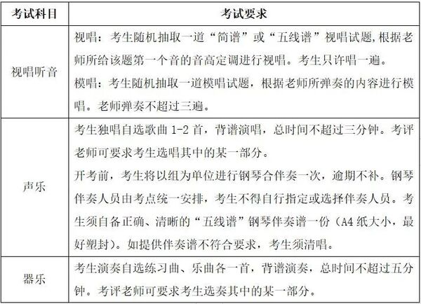
音乐类专业省统考考试科目为视唱听音、声乐、器乐三门。专业满分为100分(遇小数点四舍五入),计算公式:专业总分=视唱听音成绩×30%+声乐成绩×35%+器乐成绩×35%。具体要求如下:

注意事项:
☑ 参加音乐类省统考的考生,进考点学校时均须提交我省医疗机构出具的考前48小时内核酸检测阴性证明纸质材料。其他防疫要求可查看“艺术类省统考防疫须知来了,有关考生速览收藏”。考生请做好自我防护,自觉遵守考点防疫规定。
☑ 考生须同时携带专业省统考准考证和身份证,按规定时间参加考试,并在每场考试进入考点时提交《考生健康状况报告表》(可点击文末“阅读原文”下载打印)。请大家把握时间、尽早出发,为入场检查、身份验证和身体健康检测等预留足够的时间,以免影响考试。
☑ 考生在高考报名信息网上输入时已选定一种声乐唱法和一种乐器;考试时,须与报名时选择的声乐唱法和乐器相一致,不一致的,该科目不予评分。考生所需乐器(除钢琴外)一律自备。
艺考生们
准备好了吗?
浙考君今天请来了浙江音乐学院的两位学姐
听她们讲一讲艺考之路是怎么走的!

胡杨:浙江音乐学院民族声乐专业
不知不觉,一年一度的省统考和校考即将到来,许多考生和家长对此充满期待的同时,也存在一些疑惑。作为以全国第一名成绩考入浙江音乐学院民族声乐专业及省统考全省排名18名的大一学生,在此向广大考生分享经验及考试技巧,请多指教。
选考是对于文化生和艺术生都至关重要的一次考试,选考分数高低关乎到未来校考前几个月的学习重心。当年我的选课是政、史、地,多背诵、多刷题,对于文科学习来说至关重要。
省统考前,大部分时间分配还是一半文化课一半专业课(提醒各位学弟学妹,时间具体如何分配还是要视个人的具体能力而定)。等省统考前一个月倒计时,文化课基本就暂时放下了,主要冲刺专业,一门心思把省统考考好。
等省统考一考完,赶紧抓文化课,将全部精力投入到一月份的选考当中。要知道省统考和选考中取得的每一分,都为接下来的校考和高考铺设道路。多争取一分,就省力一分。
省统考主要考试内容有:声乐(民声、美声、流行)、器乐(钢琴、古筝、琵琶等)、视唱练耳三大项。完整考试时间大概在3-4小时,三大项考试顺序由领队抽签决定。
建议提前在考场外面开好声,因为进去可能就没有地方练声了,带好五线谱,考前会有时间合伴奏,但因时间紧促不一定能完整合完,可能只能大概在速度上做个演练。
*考试时间在冬天,个人建议带个可以透温度的水杯,考试前一定要暖手,多穿一点。
视唱:先是抽一条视唱(有五线谱、简谱,可以自选,范围在C大a小,有临时升降号)
音程模唱:大概是五个音程模唱,有大跳的音程一定要想好再唱,只有三次机会,越少分越高,最好一次过。
音组(旋律单音连接):七个音的单音连接,有标准音la也是三次机会 。

专业小项(不同专业、学校考试内容不同,请参考各个学校以及专业的招生简章)、小三门(视唱、练耳、乐理)、文化课。其中专业项需在录取名额中,小三门和文化课过线即可。
去年考试均采取线上考试,以视频录制进行,相对现场校考来说,对心态考验能力有所降低。也不需要奔波各个学校进行现场考试。但有一部分学校之间会存在校考时间冲突,比如浙音和武音,这时就需要进行选择。看对哪个学校更有把握或者更加热爱。考试时容易受到心态影响造成水平不稳定,许多考生无法正常发挥,这就需要平时多加练习,经常进行模拟考试,提前适应考试。
当年我参加校考的时候,天气寒冷,下着大雨,除了天气的影响,最困难的还是心理紧张,克服压力是最困难的,过于紧张会对发挥造成一定影响,于是我就多想想其他的东西分散注意力,想想曲子处理,想想歌词,再在脑子里面过一遍,或者可以跟一起考试的伙伴们聊聊天,有利于缓解紧张感。
当初来浙江音乐学院考级时,就被它的优美环境所吸引,立志要考上这所学校,如今我如愿成为了一名浙音声歌学子,校考仿佛就在昨天。回望过去,感到自己的努力没有白费,是老师无私的教导以及对声乐艺术的热爱和坚持,让我踏入了这所学校,能够在喜欢的学校学习心爱的专业,是幸福的。浙音有优越的师资条件,有各种丰富的音乐类、文化类课程,有各项音乐会演出、大师课、讲座。在这样的环境中学习、生活,我感到十分的自豪、幸福、快乐!

罗梓莹:浙江音乐学院戏剧系表演(音乐剧)
艺术类考试方面:
我是在高二下学期才下定决心报考音乐剧专业,通过在网上的了解得知音乐剧专业都需要校考,其中像浙江音乐学院需要有省统考合格资格。
另外音乐剧专业校考考试内容也涉及的比较多:声乐、台词、形体、表演、视唱练耳、乐理。但像台词、形体、表演我之前从未接触过,在与父母的沟通、通过朋友的介绍下,我在高二的暑假去了校考培训机构学习,开始准备艺考。
从去年12月底开始陆陆续续参加各地校考,在半年不到的时间里,要学习并准备这么多考试内容,时间上来说非常紧张。所以我会建议在艺术类考试备考期间就集中精力冲刺艺术类考试,文化课的学习可以先放一放。当然这不是完全放弃文化课,平时也可以利用碎片时间背背单词。有时候我会在早上出早功的时候背诵语文的必背古诗词,一方面可以熟悉熟悉学过的古诗,另一方面也当是练台词,一举两得,何乐不为。

从目前的校考招生而言,艺考文化分数线也在逐年增长,所以对于文化课一定得重视。我会建议艺考生在高一和高二期间一定要打好文化课的基础,对于学习上的疑难问题一定不要放过,坚持整理笔记并好好保存。
在选学考科目时,可以选择自己擅长的科目,对我而言,我的物化政历生地这几门科都很平均,没有特别拔尖科目。也考虑到准备艺考,文化课不能全身心学习,艺考完准备高考可能就剩两个月时间,所以我就选择了历政地这三门进行冲刺阶段的重点复习。
因为在准备艺考的时候,我就明确了自己未来的目标是音乐剧专业,所以主攻的是校考。
受疫情影响,去年很多学校的本科招生采用线上加线下的模式。虽然线上考试有一定的局限性,但对于考生而言可以不那么受空间和时间的约束,也增加了不少考试机会。我在报考学校时先广撒网,能报上的学校都尽量报,也给自己多一些机会选择。到了后面的线下考试,可能会遇到一天考两个学校的情况,学会取舍就非常重要。
择校时我更多考虑到专业和学校所在城市,在校考的时候,我和妈妈一起来到浙江音乐学院,也看到学校的生活学习环境很舒适,并且教学硬件条件也很好,所以在最后填志愿的时候,我毅然决然地报考了浙江音乐学院。
今年9月份,我成为了浙音21届音乐剧新生,也体验了三个月的校园学习生活,我们专业的课程安排也非常的充实,希望我能在这里学有所成,收获满满。
最后
希望所有的考生
都能取得满意的成绩!
逢考必过
冲鸭!
新闻来源:https://mp.weixin.qq.com/s/o2mRWaI4rJ9x9wcAc8V5ZQ