首页
浙音新闻
通知公告
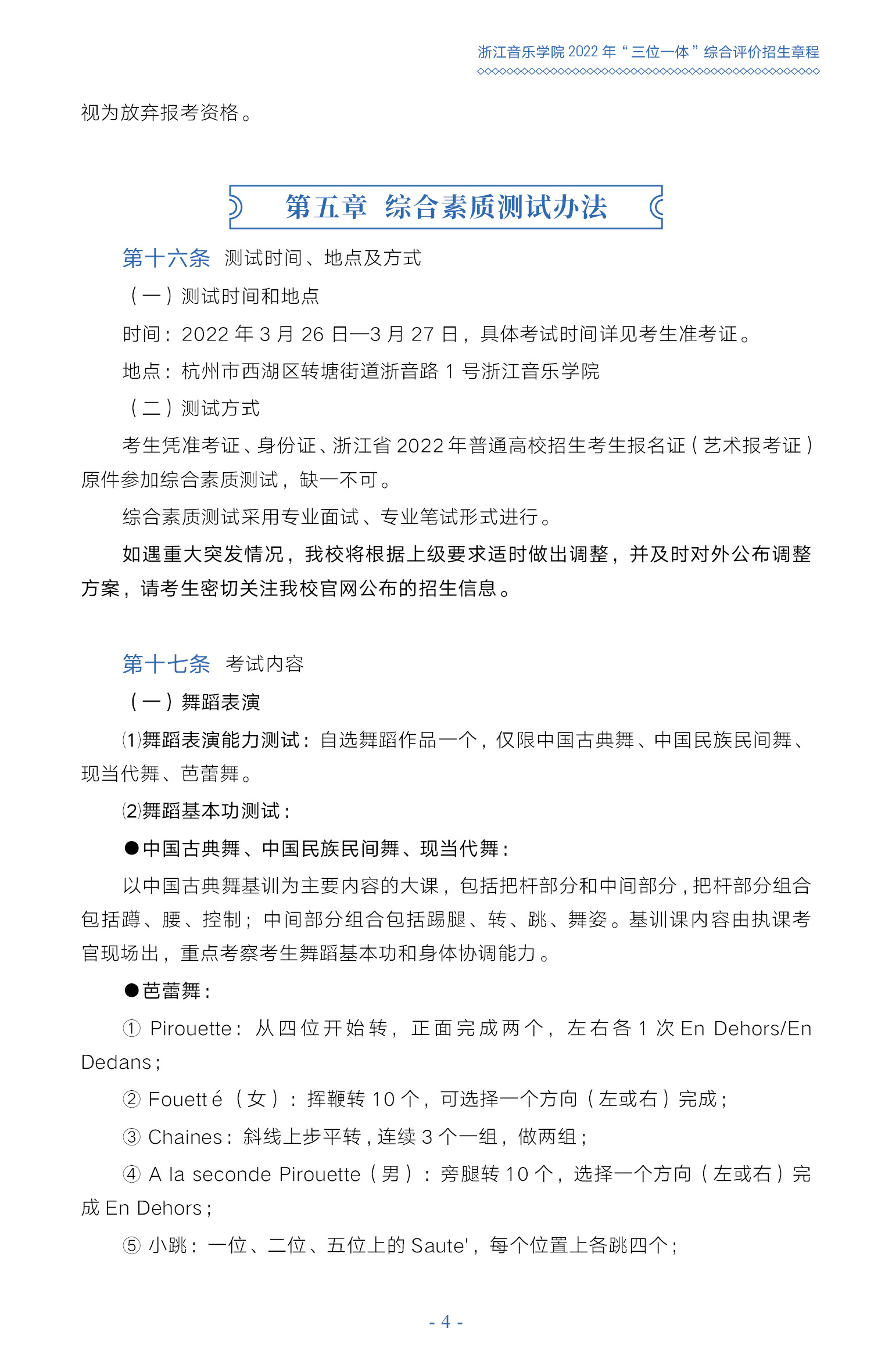
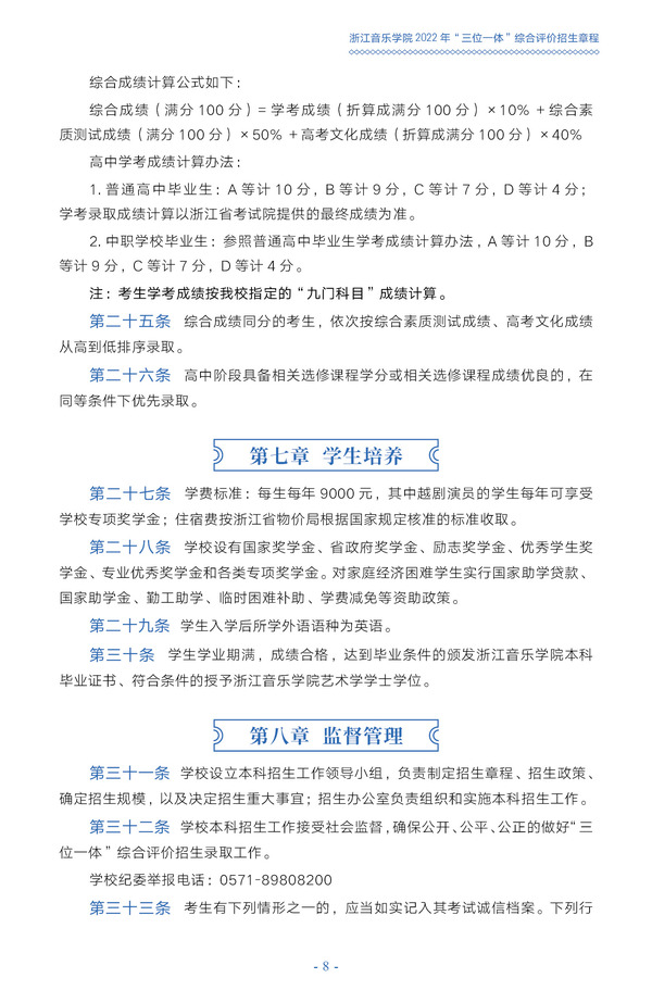
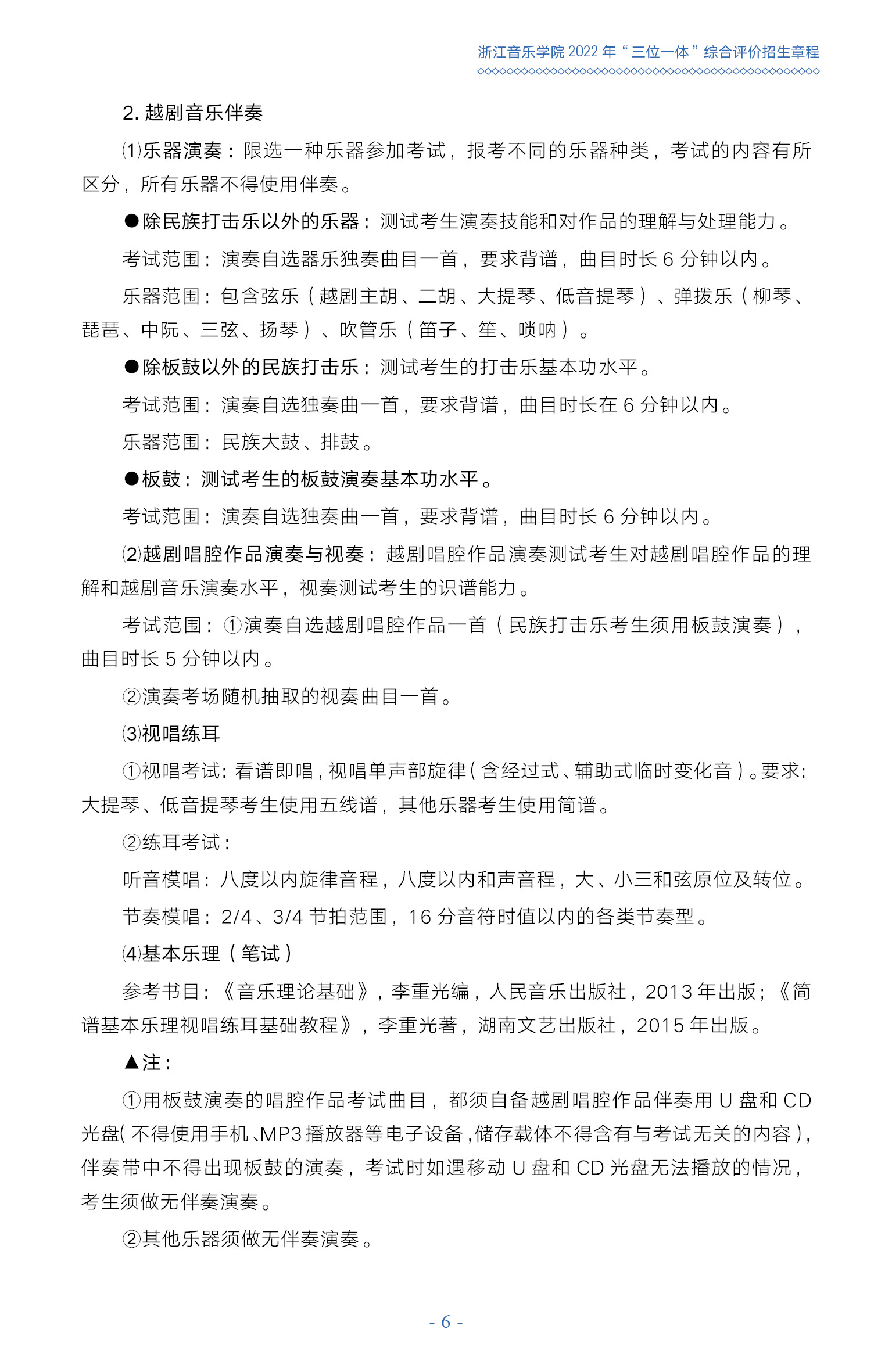
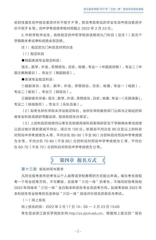
浙江音乐学院2022年“三位一体”综合评价招生章程
通知公告
浙江音乐学院2022年“三位一体”综合评价招生章程
作者:招生办
来源:招生办
发布时间:2022-01-04
人气:
上一篇:2022年度浙江音乐学院科学研究平台开放基金资助项目申报公告
下一篇:浙江音乐学院2021年第三批特岗招聘考试英语笔试成绩