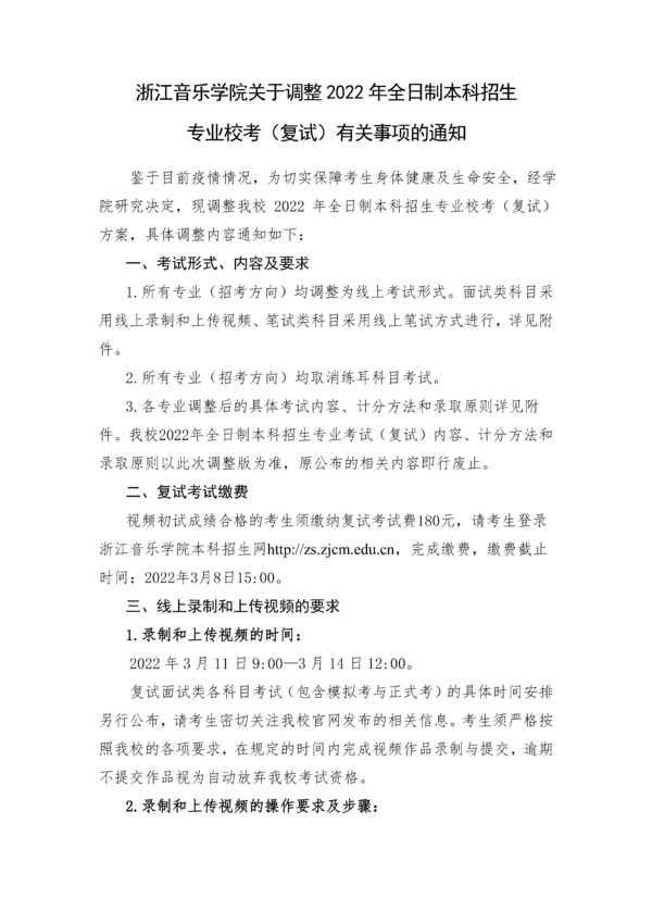
浙江音乐学院关于调整2022年全日制本科招生专业校考(复试)有关事项的通知
作者:招生办
来源:招生办
发布时间:2022-03-05
人气:
浙江音乐学院关于调整2022年全日制本科招生专业校考(复试)有关事项的通知
作者:招生办
来源:招生办
发布时间:2022-03-05
人气: