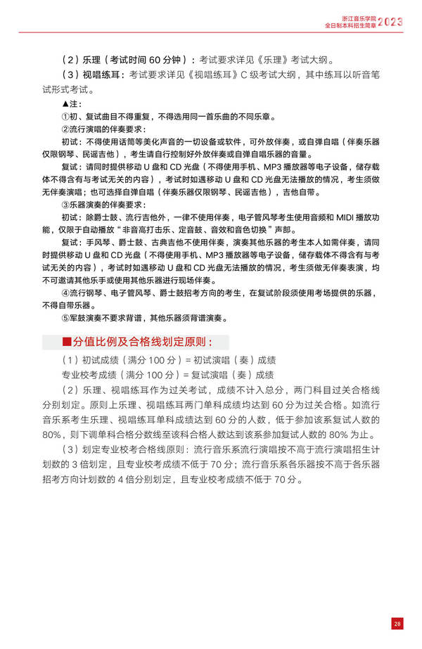
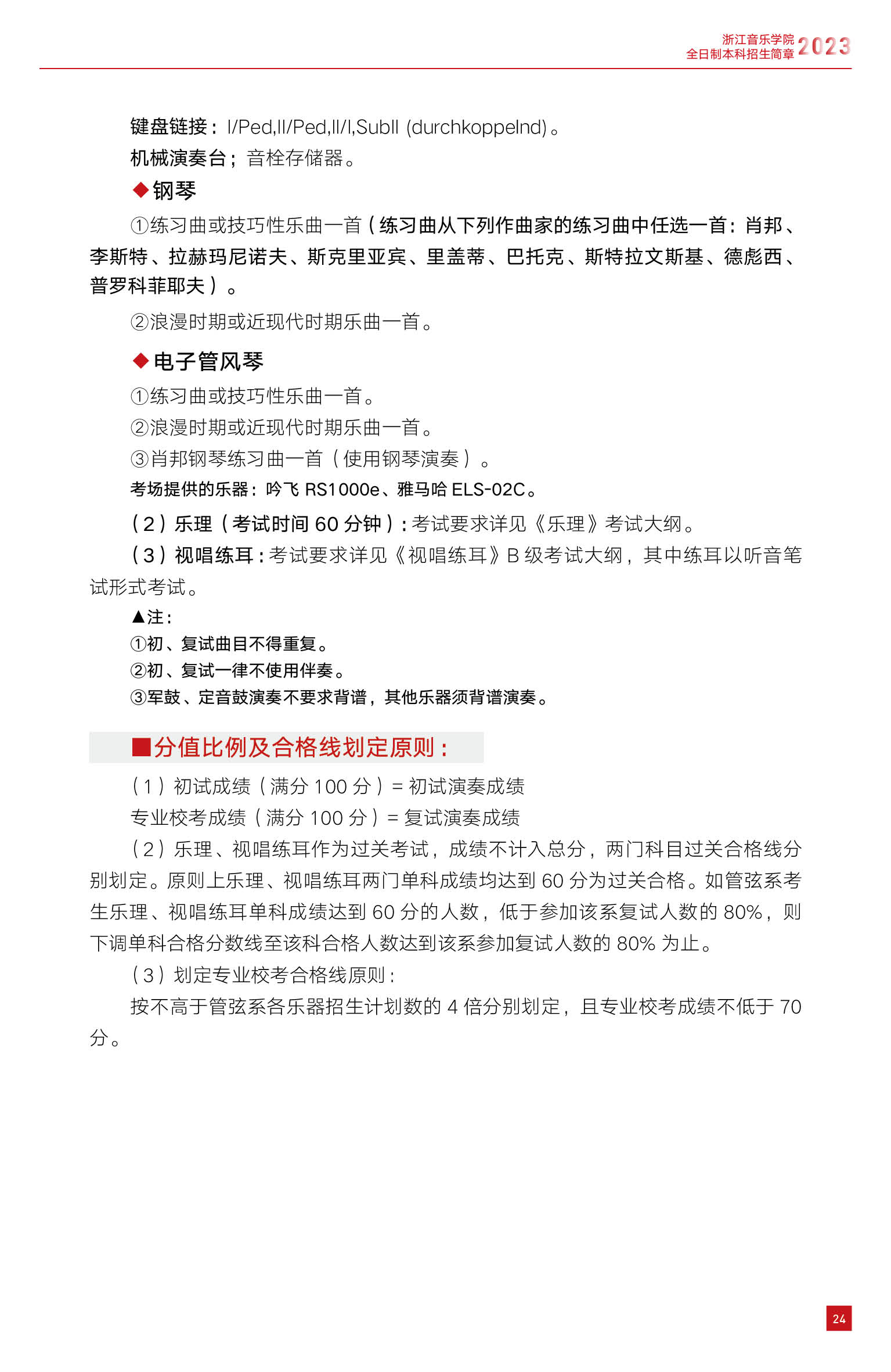
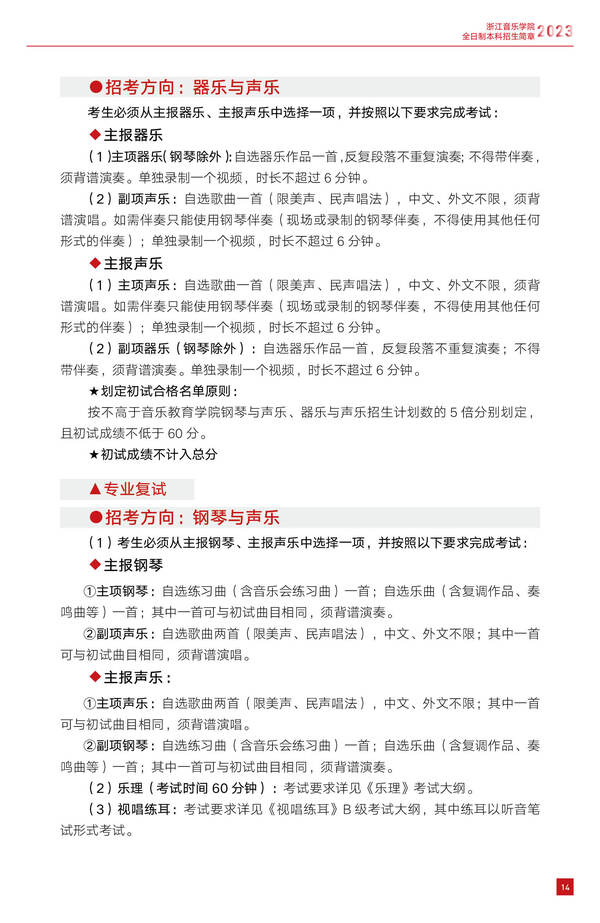
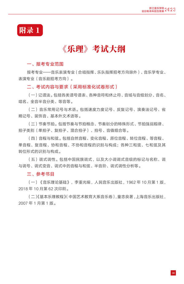
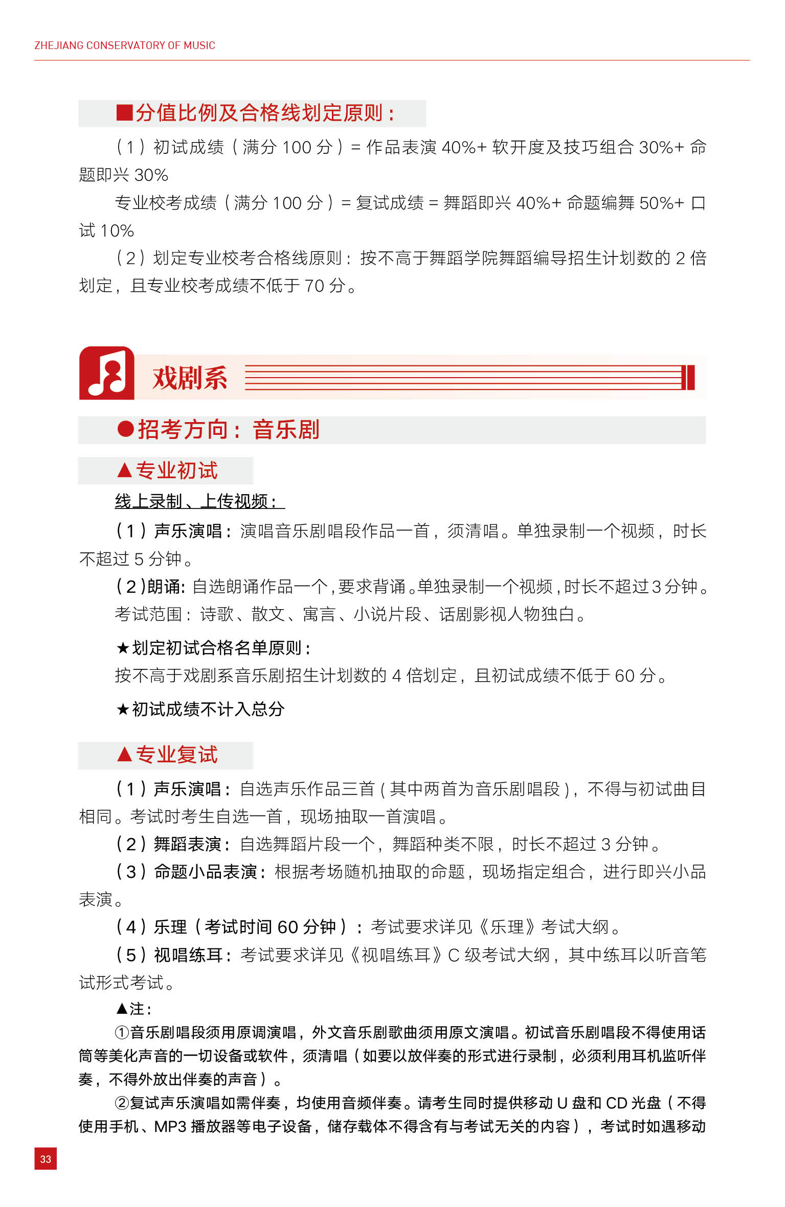
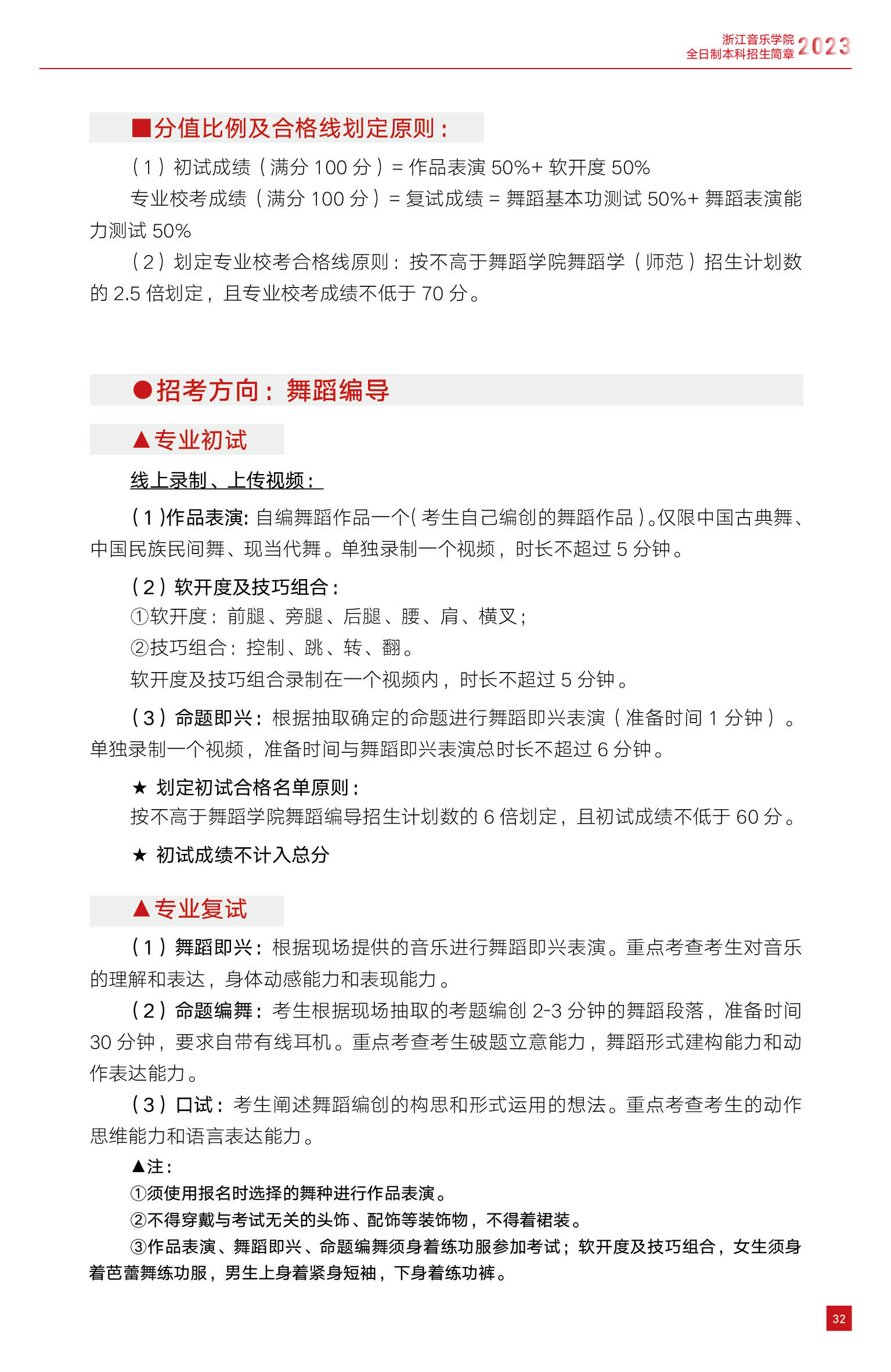
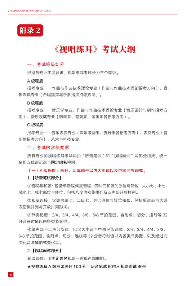
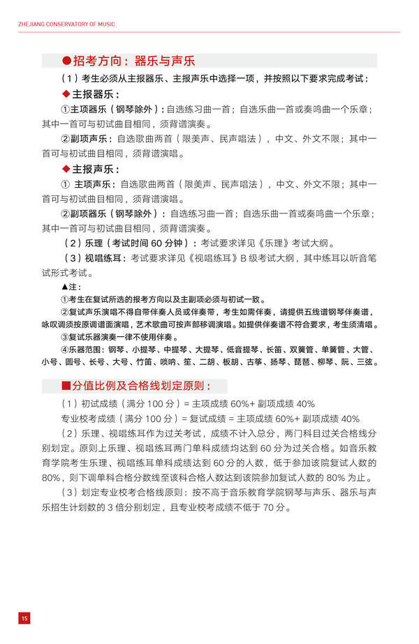
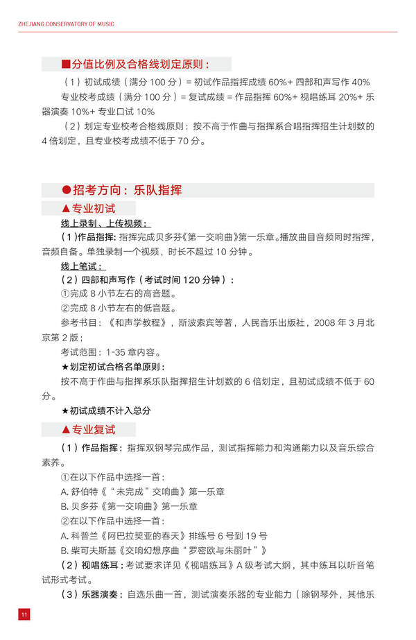
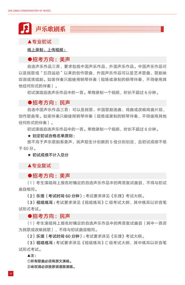
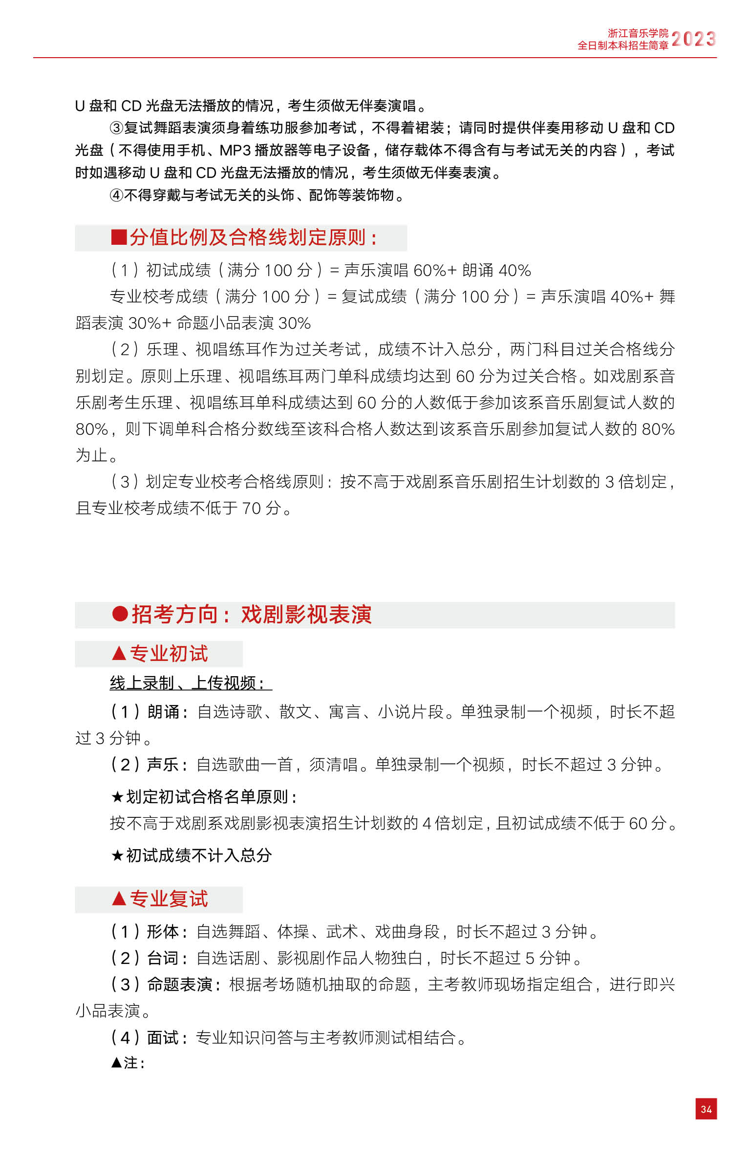
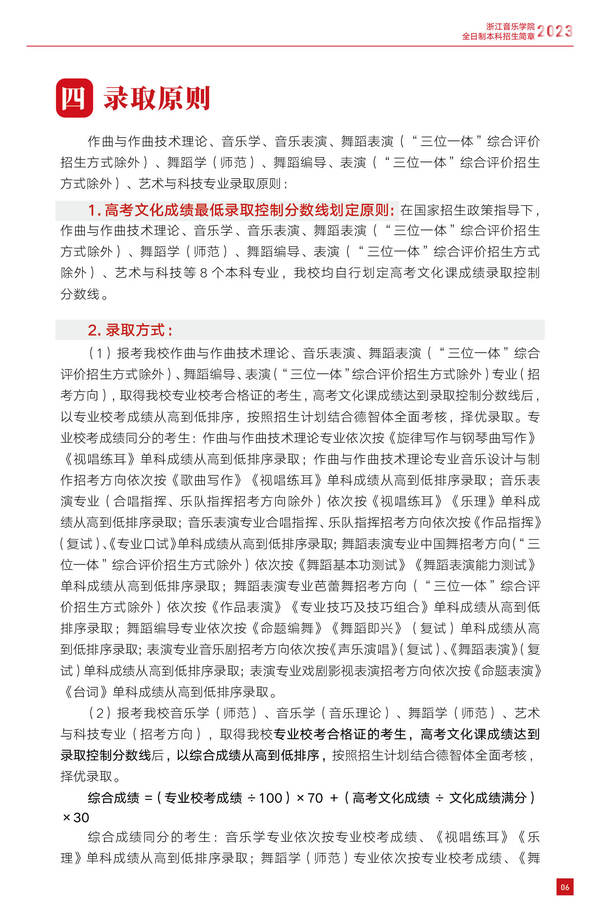
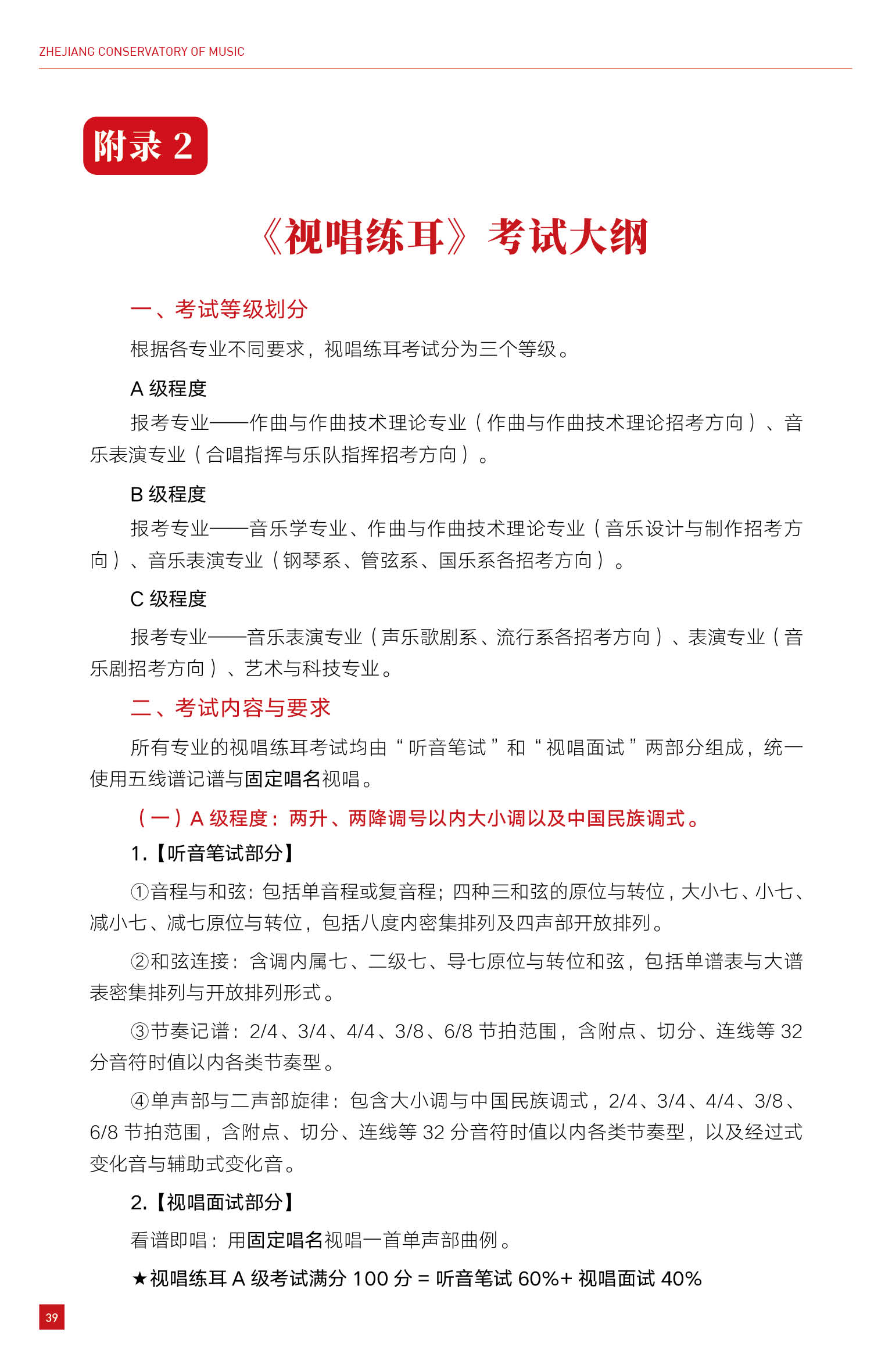
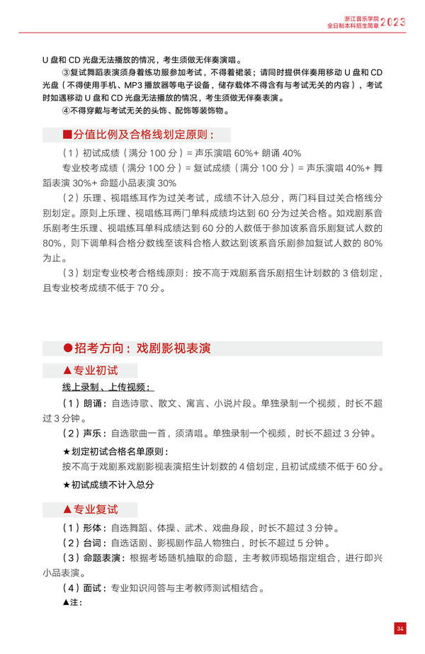
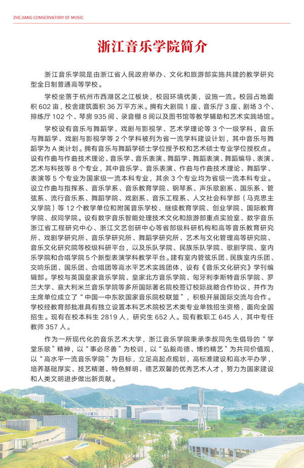
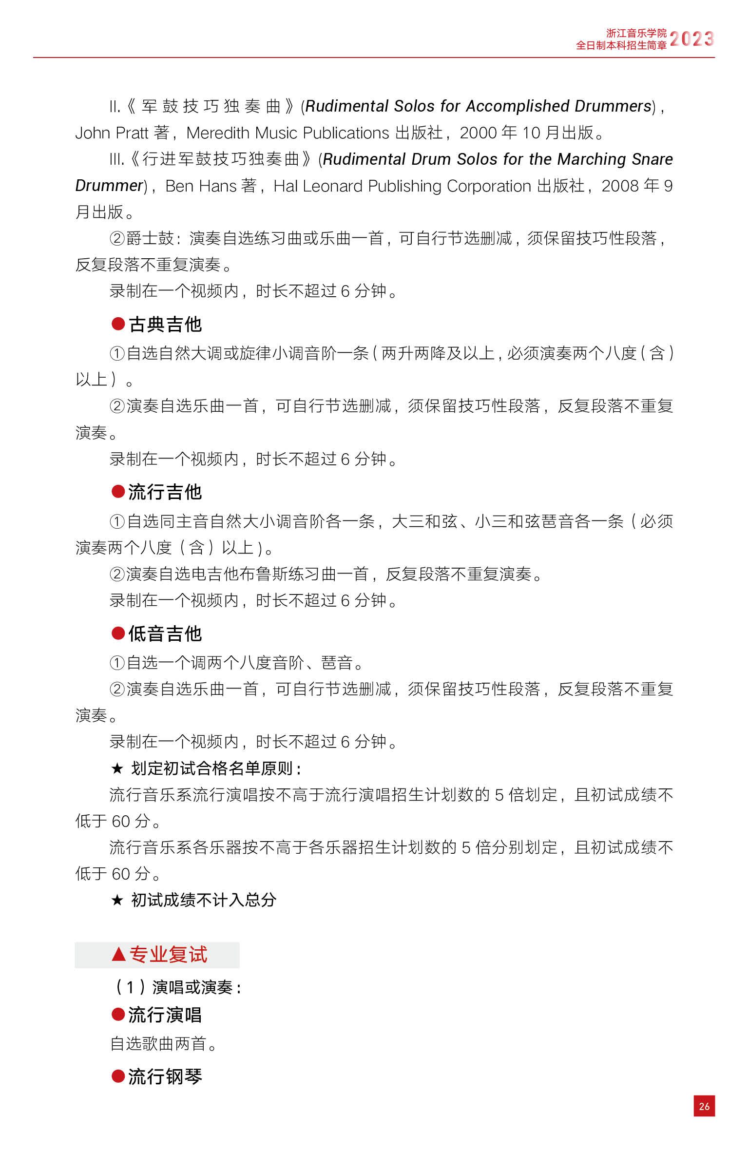
首页 浙音新闻 通知公告 浙江音乐学院2023年全日制本科招生简章

通知公告

浙江音乐学院2023年全日制本科招生简章

作者:招生办 来源:招生办 发布时间:2022-12-29 人气:

上一篇:浙江音乐学院2023年全日制本科招生专业校考(初试)考试须知和视频制作操作说明 下一篇:浙江音乐学院2023年本科艺术类招生专业与各省统考子科类对照表