《走进西方音乐》入选教育部课程思政示范项目
作者:金洁洁
来源:教务处
发布时间:2021-06-17
人气:
近日,教育部正式公布课程思政示范项目名单,学院《走进西方音乐》课程入选,同时该课程负责人(杨九华)和教学团队(张云良、朱宁宁、柳俊丰、瞿枫、李燕、李鹏程)被认定为国家级“课程思政教学名师和团队”,学院也是全国11所专业音乐院校唯一入选的高校。
《走进西方音乐》课程以立足中国的维度来阐释西方音乐,以促进交流的方式来推介西方音乐,以文化自信的高度来品鉴西方音乐。团队依托课程特点开展课程思政建设,内容上树立比较视角,突出文化自信;课程推进上,既体现音乐与舞蹈学专业课程分类推进的理性原则,又突出音乐体验的美育导向和音乐审美的感性原则。课程打通“音乐+思政”“课程+思政”的关系,突出中国学派的系统性和学术性,构建研课、研学、研教、研讨、研究的平台,优化全员、全程、全课程育人的格局,探索音乐与舞蹈学专业史论类课程开展思政教育的契合点和新路径,具有较强的实践性、校本性、科研性、时代性。课程建设方向以课育人、以道辅术、德艺并进,为建设高水平一流音乐学院,培养“基础厚实、技艺精湛、特色鲜明、德艺双馨”的音乐人才发挥了重要作用。课程建设重点是以课育人,推进立德树人,结合本国思维认知特点进行西方音乐教学,突出文化自信和文化自觉;以道辅术,推进专业教育中的知性教育,启智润心;德艺并进,以美育人,突出文化主体性、交融性。在理念上,契合课程思政要求,全面提升人才培育质量,引导学生树立正确的文艺观;在内容上,对接课程思政元素,在时代精神、爱国主义、家国情怀、诚信美德、唯物史观、学术思维等方面探索建设方案;在形式上,契合时代和学生需求,进一步优化国家级在线开放课程。
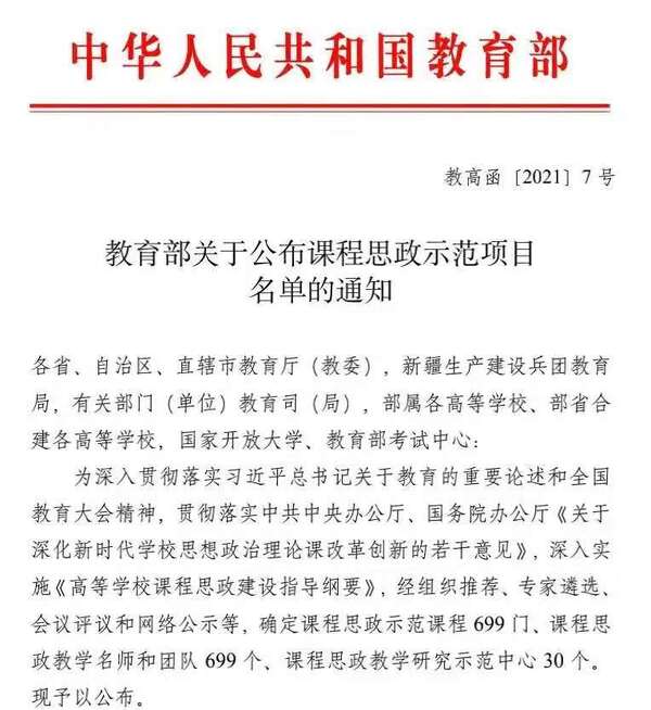
为深入贯彻落实习近平总书记关于教育的重要论述和全国教育大会精神,贯彻落实中共中央办公厅、国务院办公厅《关于深化新时代学校思想政治理论课改革创新的若干意见》,深入实施《高等学校课程思政建设指导纲要》,今年3月,教育部启动开展课程思政示范课程、教学名师、教学团队和教学研究示范中心建设工作。经过组织推荐、专家遴选、会议评议和网络公示等,确定课程思政示范课程699门,课程思政教学名师和团队699个、课程思政教学研究示范中心30个。


