学院在省文旅厅2021年度厅属单位考核中获评优秀
作者:宣传部
来源:宣传部
发布时间:2022-02-25
人气:
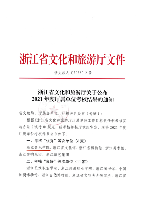
近日,浙江省文化和旅游厅公布了2021年度厅属单位考核结果,浙江音乐学院等6家厅属单位获评优秀,11家单位获评良好。
2021年,在省委省政府的正确领导和上级部门的大力支持下,学院上下以习近平新时代中国特色社会主义思想为指引,以坚定不移做“两个确立”忠诚拥护者和“两个维护”示范引领者的使命担当,紧盯“高水平一流”办学目标,以党建为引领,以创新促改革,以改革谋发展,学院办学水平日益提升,办学成效日益显现,办学声誉日益扩大,在全面从严治党中展现“新担当”、在立德树人中收获“新成果”、在科研创演中取得“新突破”、在开放办学中谱写“新篇章”、在内部治理中实现“新提升”,实现了“十四五”开局满堂红,在“重要窗口”和共同富裕示范区建设中展现了浙音风采。
